学习率调整(一): manual
pytorch
本文字数:917 字 | 阅读时长 ≈ 4 min

学习率调整(一): manual

pytorch
本文字数:917 字 | 阅读时长 ≈ 4 min

pytorch 官方提供了几种调整学习率的方法,其中优化器在 torch.optim 库中,调整学习率在 torch.optim.lr_scheduler 中,这一部分首先介绍手动进行学习率的调整,下一篇我们介绍 lr_scheduler 方法

在设计好网络之后我们先将网络参数放到优化器中,这些参数保存在优化器的 param_group 中,随后通过优化器的一些设置,例如学习率等来对其进行优化

下面通过一个例子进行介绍

  1. 首先我们构建一个简单的线性网络,如下所示,他一共包含两步操作,linear1 以及 linear2
class linear(nn.Module):
    def __init__(self):
        super(linear, self).__init__()
        self.linear1 = nn.Linear(2, 3)
        self.linear2 = nn.Linear(3, 4)

    def forward(self, x):
        x = self.linear1(x)
        y = self.linear2(x)
        return y
  1. 随后我们设计一个调整学习率的函数,如下所示
def adjust_learning_rate(optimizer, epoch, lr):
    lr *= (0.1 ** (epoch // 2))
    for param_group in optimizer.param_groups:
        param_group['lr'] = lr
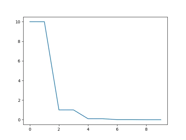
  1. 最后我们将其余流程写下来,我们采用 SGD 优化器,将 net 的所有参数传递给 params 参数,也就是说优化的时候网络的所有参数均参与优化。下面打印出了学习率变化以及最终曲线
net = linear()
optimizer = optim.SGD(params=net.parameters(), lr=10)
plt.figure()
x = list(range(10))
y = []
lr_init = optimizer.param_groups[0]['lr']

for epoch in range(10):
    adjust_learning_rate(optimizer, epoch, lr_init)
    lr = optimizer.param_groups[0]['lr']
    print(epoch, lr)
    y.append(lr)

plt.plot(x,y)
plt.show()

'''
0 10.0
1 10.0
2 1.0
3 1.0
4 0.10000000000000002
5 0.10000000000000002
6 0.010000000000000002
7 0.010000000000000002
8 0.0010000000000000002
9 0.0010000000000000002
'''

如何对网络不同部分设置不同学习率?

在优化网络的时候我们会面临这样一个问题,如果我们的 backbone 是经过 imagenet 预训练的,应用的下游任务部分是我们自己设计的,我们可能需要对这两部分设置不同的学习率,比如设置 backbone 的学习率是自己网络的$\frac{1}{2}$

这种修改方法很简单,optimizer 的核心就是 params 参数,因此我们只需要将网络的参数分别包装在 params 即可,依然以上述 linear 网络为例,我们将 linear1 的学习率设置为 linear2 的两倍、

import torch.nn as nn
import matplotlib.pyplot as plt
import torch.optim as optim


def adjust_learning_rate(optimizer, epoch, lr1, lr2):
    """Sets the learning rate to the initial LR decayed by 10 every 2 epochs"""
    lr1 *= (0.1 ** (epoch // 2))
    lr2 *= (0.1 ** (epoch // 2))
    for i, param_group in enumerate(optimizer.param_groups):
        param_group['lr'] = eval("lr{}".format(i+1))


class linear(nn.Module):
    def __init__(self):
        super(linear, self).__init__()
        self.linear1 = nn.Linear(2, 3)
        self.linear2 = nn.Linear(3, 4)

    def forward(self, x):
        x = self.linear1(x)
        y = self.linear2(x)
        return y

net = linear()
params = [{"params": net.linear1.parameters(), "lr":10},  # 只需要分开传参即可
         {"params": net.linear2.parameters(), "lr":5}]
optimizer = optim.SGD(params=params, lr=10)

x = list(range(10))
y1 = []
y2 = []
lr_1 = optimizer.param_groups[0]['lr']
lr_2 = optimizer.param_groups[1]['lr']

for epoch in range(10):
    adjust_learning_rate(optimizer, epoch, lr_1, lr_2)
    lr_1_ad = optimizer.param_groups[0]['lr']
    lr_2_ad = optimizer.param_groups[1]['lr']
    print("linear1:", epoch, lr_1_ad)
    print("linear2:", epoch, lr_2_ad)
    y1.append(lr_1_ad)
    y2.append(lr_2_ad)


plt.plot(x,y1)
plt.plot(x,y2)
plt.legend(['linear1', 'linear2'], loc='upper left')
plt.show()

'''
linear1: 0 10.0
linear2: 0 5.0
linear1: 1 10.0
linear2: 1 5.0
linear1: 2 1.0
linear2: 2 0.5
linear1: 3 1.0
linear2: 3 0.5
linear1: 4 0.10000000000000002
linear2: 4 0.05000000000000001
linear1: 5 0.10000000000000002
linear2: 5 0.05000000000000001
linear1: 6 0.010000000000000002
linear2: 6 0.005000000000000001
linear1: 7 0.010000000000000002
linear2: 7 0.005000000000000001
linear1: 8 0.0010000000000000002
linear2: 8 0.0005000000000000001
linear1: 9 0.0010000000000000002
linear2: 9 0.0005000000000000001
'''

注意到上面程序的 params 变为了下面形式,也就是说分开传参,分开调整学习率即可

params = [{"params": net.linear1.parameters(), "lr":10},
         {"params": net.linear2.parameters(), "lr":5}]
Mar 13, 2026
ufw
Mar 13, 2026
ufw
Dec 14, 2025